TITLE
資訊中心
買房啦,房產所有權屬于誰呢?
來源:本站發表時間:2019-07-10 05:59:22
買房成為時下結婚必備之剛需。結婚買房的方式很多種,婚前買房、婚后買房、父母出資買房……這些情形,怎么認定房子的歸屬呢?接下來惠興邦律師為您一一解答,供您參考。
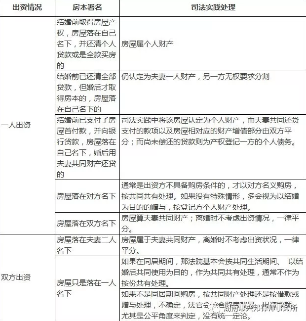
一、婚前買房

二、婚后買房

三、父母出資買房

四、房屋補償款如何計算
房屋補償款=夫妻共同支付款項(包括本息)÷(房屋購買價+全部應付利息)×房屋評估現值(或夫妻認可房屋現值)×50%。
相關推薦
- 2024-03-19校園霸凌引發的血案!
- 2023-12-29工作地點因工作原因受到事故傷害怎么認定
- 2023-12-23勞動爭議仲裁時效為1年,時效一過有理也輸官司
- 2023-12-16長沙離婚找律師就來湖南惠興邦律師事務
- 2023-12-08長沙離婚律師的權利
- 2023-11-29離婚律師怎么選
- 2023-11-24長沙合同糾紛起訴流程是怎樣的
- 2023-11-16長沙交通事故賠償包含哪些內容
- 2023-11-10長沙離婚律師的道德素質
- 2023-11-04勞動合同沒寫工資合同有效嗎?
- 2023-09-28長沙交通事故賠償如何劃分的
- 2023-09-22工傷找工傷賠償律師的流程是什么
- 2023-09-12用人單位克扣工資、加班費而引發的長沙合同糾紛怎么處理
- 2023-09-05長沙交通事故賠償有哪些








